武汉市民政局办公室关于做好2025年度社区养老服务设施年度审查及等级评定工作的通知
各区民政局、各功能区社会事务局(城乡工作处、社会事业局):
为进一步规范社区养老服务设施管理,持续提升居家社区养老服务质量,现就2025年度社区养老服务设施年度审查及等级评定工作的有关事项明确如下:
一、审查及评定范围
(一)年度审查范围
截至2024年12月31日,已开展等级评定,并取得等级的社区养老服务设施。
(二)年度评定范围
截至2024年12月31日,连续正常运营一年(含)以上且无等级的社区养老服务设施。
截至2025年10月31日,本年度连续正常运营时长满6个月及以上且无等级的社区养老服务设施,经属地区民政部门综合研判,向市民政局提出书面申请,经审查同意,可参加年度评定。运营时长不满1年的,其服务人数和服务人次等评定指标,按照其实际运营月份核定。
截至2025年12月31日,取得的等级证书或奖牌过期的社区养老服务设施。因拆迁、搬迁、重建、新建、扩建、运营主体变更、申请等级变更的社区养老服务设施,重新开展等级评定。
二、审查内容
(一)审查基本项指标
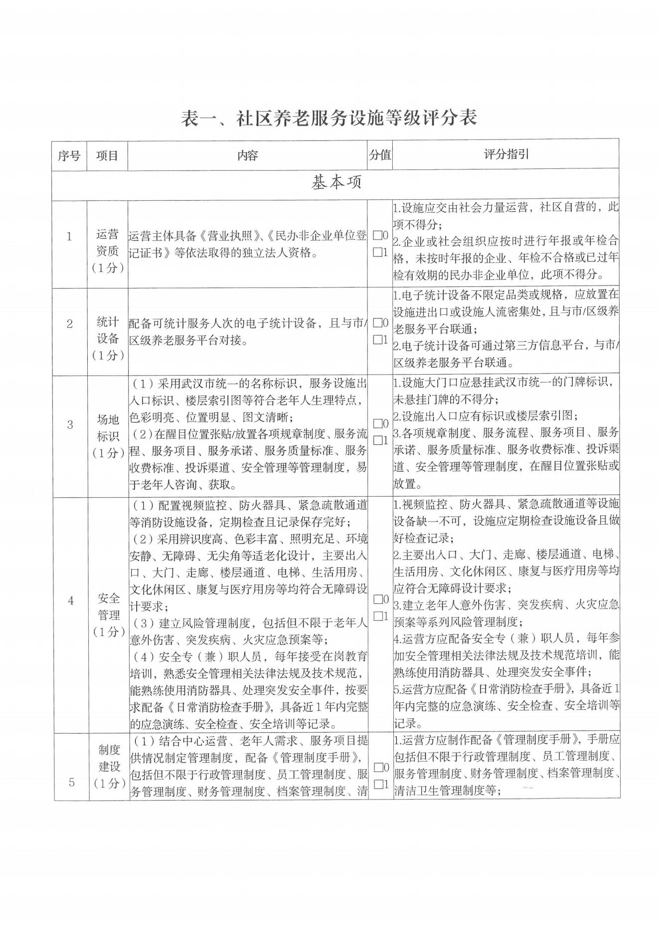
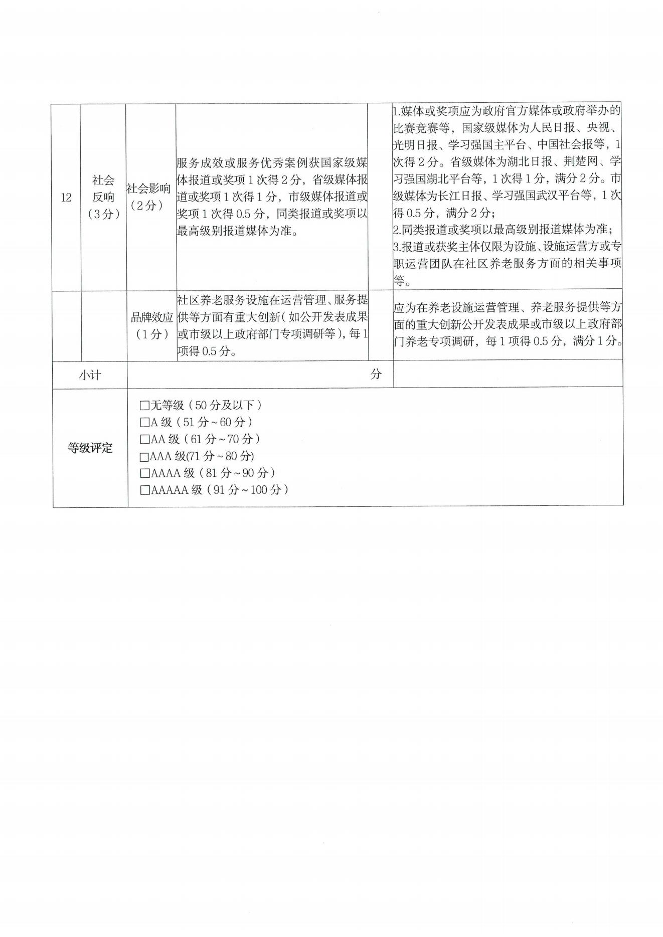
审查社区养老服务设施是否达成《武汉市社区养老服务设施等级评分细则》(以下简称“评分细则”)所规定的基本项指标,未达成的社区养老服务设施取消等级。
(二)审查服务类指标
审查社区养老服务设施是否达成《评分细则》所规定对应等级的功能设施、服务内容、服务人次等核心指标;未达成相关核心指标的,由各区民政部门根据实际情况直接作出降级处理并提交市民政局登记备案。
(三)审查运营类指标
对拆迁、搬迁、重建、新建、扩建、运营主体变更等导致社区养老服务设施发生重大变化的,需重新开展等级评定。
(四)一票否决情形
社区养老服务设施存在下列情形的,终止该服务设施等级审查工作,并取消该服务设施等级:在养老服务和公办福利机构“突出问题”专项整治中,被立案调查的;提供虚假等级评定资料,存在篡改、伪造、服务人次造假等弄虚作假等行为的;不配合或干扰等级评定工作行为的;发生重大责任事故或者存在可能危及人身健康和生命财产安全重大风险隐患被责令停业整顿的;发生虐待老年人行为的,或发生其他不良事件造成严重社会影响的;法律、法规、规章规定的其他情形。
三、审查及评定程序
年度审查及等级评定工作依托武汉市养老服务综合平台(以下简称“市平台”)开展,由市民政局、各区民政部门、街道、社区分别按照对应权限及流程在市平台中进行处置。区民政部门负责统筹本行政辖区内社区养老服务设施年度审查、等级评定工作。
(一)年度审查程序
启动:社区接到属地区民政部门下达的年度审查任务后,对照本文第二条“审查内容”的相关指标,结合日常检查、调查问卷、走访询问等情况,对辖区社区养老服务设施等级作出“维持不变、降级、升级”的申请,提交街道审核。
初审:街道对社区提交的申请进行核实,出具审核意见。核实同意的,提交属地区民政部门审定;不同意的,向社区反馈相关意见,由社区重新提交申请。
审核:各区民政部门结合日常监管,对街道审核意见进行研究,出具审批意见。对等级维持不变的设施,各区民政部门应按照不低于80%的比例组织抽查;对拟调整等级的设施,各区民政部门应按照《评分细则》组织评定,其中评定为4A、5A级的,由市民政局委托市养老事业发展促进中心开展复评。
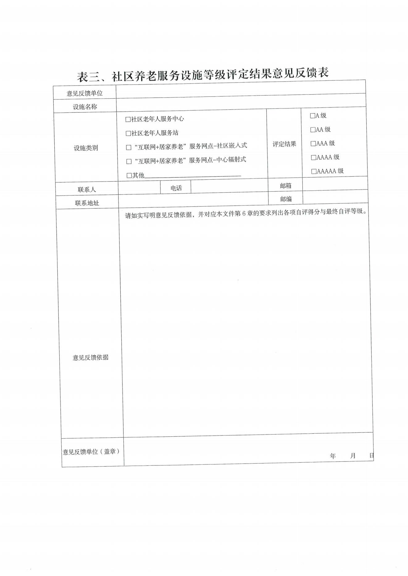
公示:各区民政部门负责公示本辖区4A级以下的社区养老服务设施年度审查结果;市民政局负责公示全市4A、5A级社区养老服务设施年度审查结果。审查结果公示时间不少于7个工作日。
复议:对公示结果有异议的,通过市平台提出申请,并上传详细佐证资料。市、区民政部门按权限在20个工作日内作出答复和处置。
发证:根据年度审查结果,确定调整等级的社区养老服务设施,由市养老事业发展促进中心统一换证、发证。
(二)等级评定程序
初评:各区民政部门应对照本文所规定的评定范围,全面梳理拟参评的社区养老服务设施名单,经市民政局核对后,可以委托第三方评定机构,承办等级评定的具体工作。
审核:各区民政部门要组织街道、社区对初评结果进行集中审核,将核定结果提交市民政局。
复评:各区审核为4A、5A级的社区养老服务设施,市民政局将委托市养老事业发展促进中心开展复评。
公示、复议及发证:参照年度审查程序相关要求,开展公示、复议及发证工作。
评定终止:在等级评定过程中,发现本文第二条中“一票否决”情形的,由区级民政部门终止该服务设施的等级评定,该服务设施无等级。
四、时间步骤
(一)启动阶段
11月24日前,各区民政部门应启动社区养老服务设施年度审查及等级评定工作,做好做足准备工作。市养老事业发展中心负责市平台开通工作账号、派送评定工单等相关工作。
(二)实施阶段
各区民政部门于12月31日前完成全部年度审查和等级评定工作。市民政局将定期通报工作进度。因不可抗力因素无法按时推进相关工作的,区民政部门应书面报告市民政局调整工作时间节点。
(三)公示阶段
通过线上或线下的方式公示等级评定结果。对公示结果提出异议申请的,各区民政部门应通过实地走访、查阅资料、数据核查等方式,按要求作出答复并进行相应处置。
(四)发证阶段
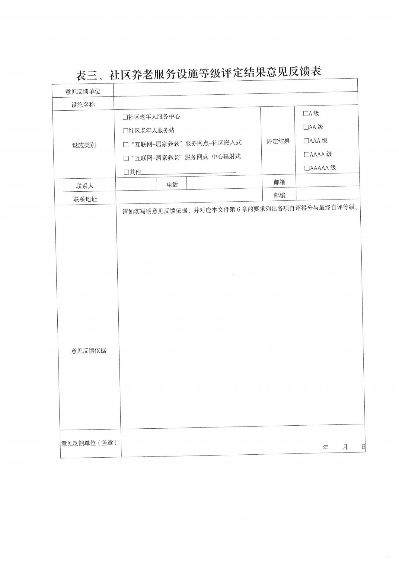
市养老事业发展促进中心对新评定、升级、降级为3A级及以下的社区养老服务设施授予相应等级的证书,对新评定、升级、降级为4A、5A级社区养老服务设施授予相应等级的奖牌,等级证书或奖牌有效期为三年。过期的等级证书或奖牌不得公开展示。各区民政部门要指导社区养老服务设施妥善保管等级证书或奖牌,接受公众监督及有关部门查验。
五、工作要求
(一)加强组织领导
各区民政部门要高度重视,结合2025年全市养老服务和公办福利机构“突出问题”专项整治工作,进一步完善工作机制,健全监管制度,优化区级平台功能,加强社区养老服务设施的日常监管,以及等级评定工作的组织指导。同时,要将社区养老服务设施评估经费纳入本级财政预算,切实把等级评定作为提升养老服务质量的重要抓手,指导社区养老服务设施完善运营环境、增设服务项目、改进服务方式、提升服务水平。
(二)严肃工作纪律
各区民政部门选定第三方评定机构时,不得选用与辖区社区养老服务设施运营主体有利害关系,或者其他可能影响结果公平公正的第三方评定机构,坚决杜绝徇私舞弊、弄虚作假。评定机构及人员违反规定,干预正常评定工作,影响评定公平公正的,民政部门应当及时纠正;后果严重的,应当取消其参与评定工作资格并依照权限给予相应处罚;涉嫌违纪违法的,移交相关部门依纪依法处理。
(三)强化评定考核
各区民政部门要结合实际,按照等级评定标准,完善日常管理措施,加强考核监督,形成常态化工作机制,发挥运营差异化补贴、连锁化运营奖励等优惠扶持政策成效,激发养老服务提高服务质量的内生动力。
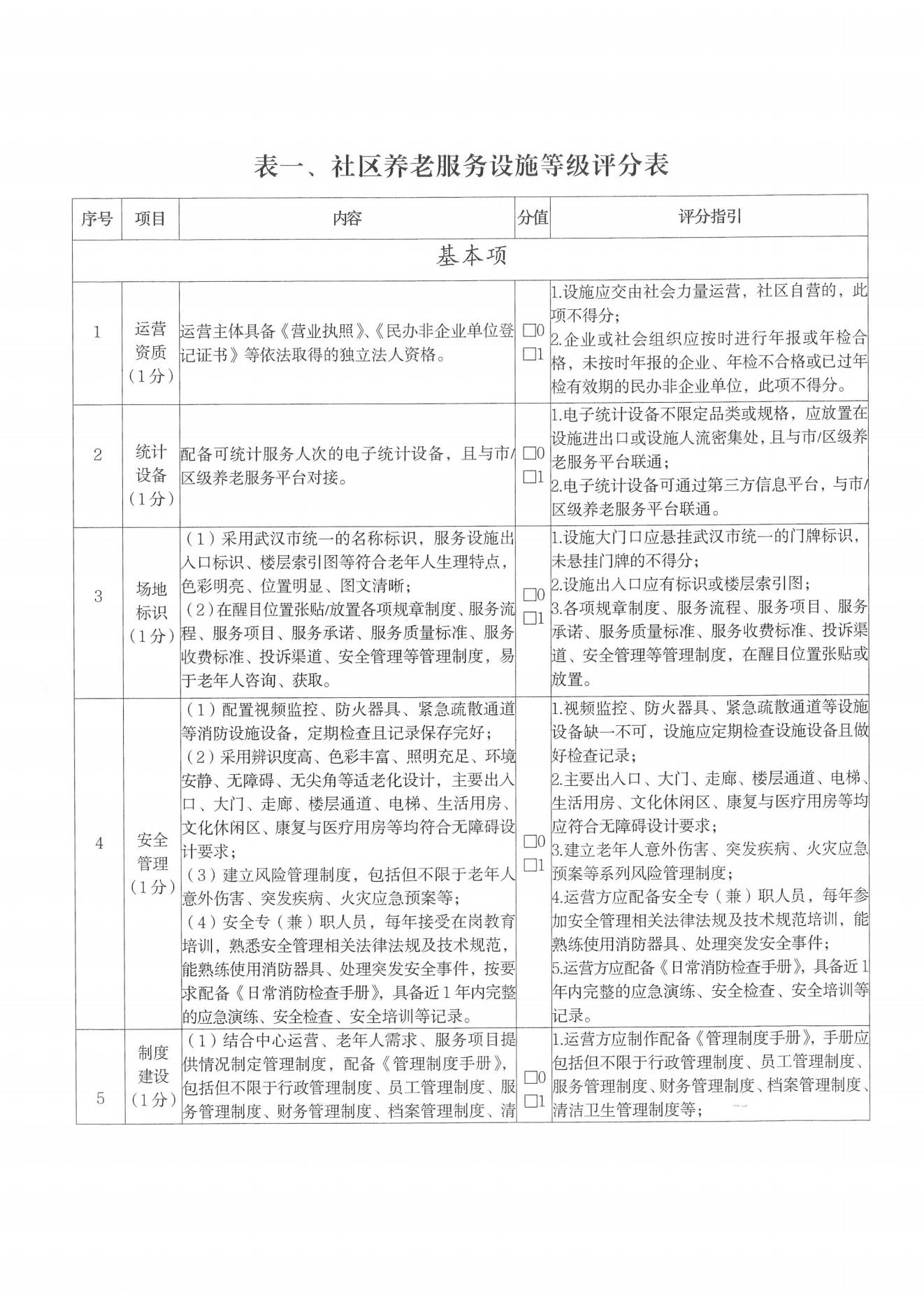
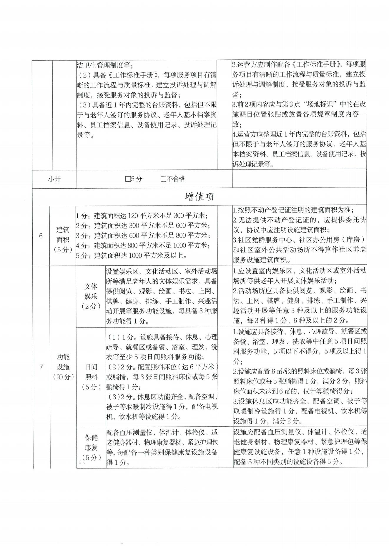
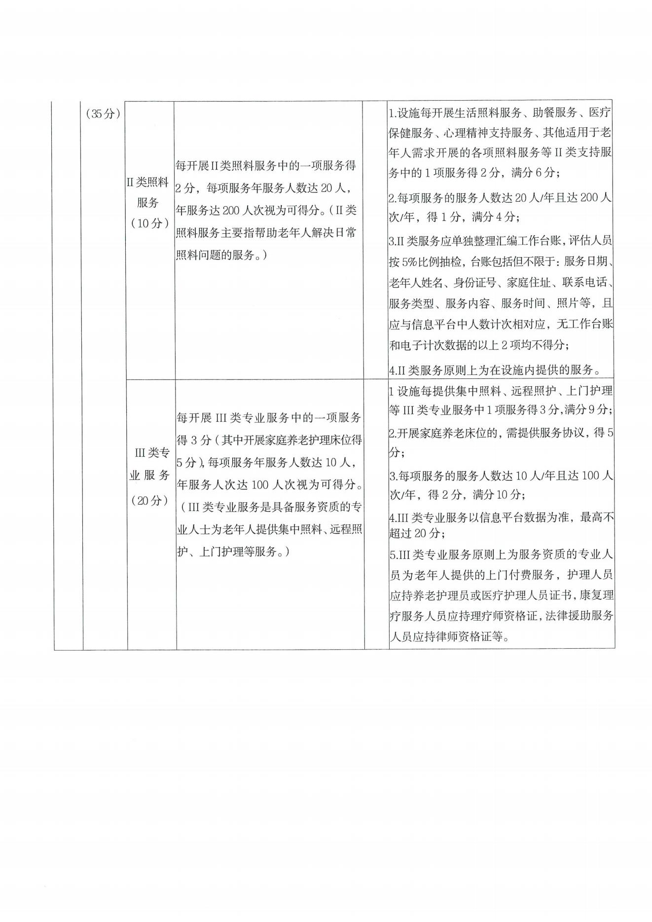
附件:武汉市社区养老服务设施等级评分细则
武汉市民政局办公室
2025年11月20日




















